生命周期
简介
每个 Vue 实例在被创建时都要经历一系列的初始化过程,例如:需要设置数据的监听,编译模板,将实例挂载到DOM 上,并且在数据变化时更新 DOM 等,这些过程统称为 Vue 实例的生命周期。同时在这个过程中也会运行一些叫做 生命周期钩子的函数 ,这给了用户在不同阶段添加自己的代码的机会。
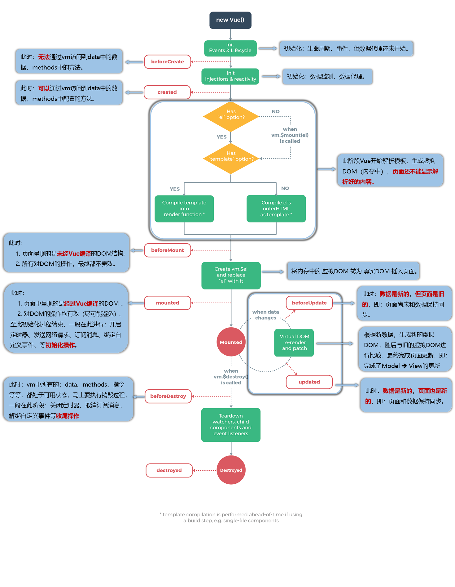
先来看一张图

Vue 的声明周期主要分为三个阶段,分别是
- 挂载(初始化相关属性,例如
watch属性,method属性) - 更新(元素或组件的变更操作)
- 销毁(销毁相关属性)
每个阶段还有不同的钩子函数,下面我们一一讲解。
挂载
在
new Vue({})时,生命周期就已经开始了,可以看上面的图片,首先Init Events & Lifecycle进行初始化。然后触发
beforeCreate钩子,此时数据还没进行绑定,所以拿不到data中的数据此时来到
Init injections & reactivity,这里主要是,初始化会被使用到的状态,状态包括props,methods,data,computed,watch。而且会实现对data中属性的监听,进行数据代理将data绑定到 VM触发
created钩子,此时就可以通过vm获取到data中的数据和methods中的方法。此时是无法获取Dom的因为页面还没有进行解析。created() { console.log("created"); console.log("el===", this.$el);// undefined console.log("data==", this.$data);// 可以获取数据 console.log("foo==", this.foo);//可以获取数据 },created钩子执行完毕之后,下面会判断vue中有没有el选项。如果有,继续执行下面的流程,判断是否有template选项。- 如果
Vue中有template参数选项,则将其作为模板编译成render函数,来完成渲染 - 如果没有
template参数选项,则将外部的HTML作为编译模板(template),也就是说,template参数选项的优先级要比外部的HTML高,如果同时有template模板与外部的html,则会优先渲染template里面的数据
再回过头看如果没有
el选项,则停止整个生命周期的流程,直到执行了vm.$mount(el)。此时模板已经生成了
虚拟DOM,但是页面还不能显示解析好的内容。- 如果
接下来就触发
beforeMount这个钩子函数,在执行该钩子函数的时候,虚拟DOM已经创建完成,马上就要渲染了,但是在这里可以更改data中的数据或者对DOM记性操作,最终都是不奏效的,因为不会执行updated。接下来将虚拟DOM 转为真实DOM 插入页面。创建一个
$el保存真实DOM,用于复用。页面渲染完成后,触发
mounted钩子函数。这时对data或DOM操作都会奏效,会执行updated钩子函数进行更新。
至此挂载阶段完成,下面是更新阶段。
更新
当整个组件挂在完成后,有可能会进行数据的修改,当 Vue 发现 data 中的数据发生了变化,会触发对应组件的重新渲染,先后调用了beforeUpdate 和updated 钩子函数。
在 beforeUpdate时 虽然data 中的数据已经是修改后的,但是页面依旧是之前的数据。
在 updated 之前 beoreUpdate 之后有一个非常重要的操作就是虚拟DOM会重新构建,也就是新构建的虚拟DOM与上一次的虚拟DOM树利用 diff 算法进行对比之后重新渲染。
而到了updated这个方法,就表示数据已经更新完成,dom也重新render完成。
销毁
下面如果我们调用了 vm.$destroy 方法后,就会销毁所有的资源。
首先会执行beforeDestroy 这个钩子函数,这个钩子函数在实例销毁前调用,在这一步,实例仍然可用。在该方法中,可以做一些清理的工作,例如:清除定时器等。
但是执行到destroyed钩子函数的时候,Vue实例已经被销毁,所有的事件监听器会被移除,所有的子实例也会被销毁
总结:
TIP
beforeCreate() 该钩子函数执行时,组件实例还未创建. created() 组件初始化完毕,各种数据可以使用,可以使用ajax发送异步请求获取数据 beforeMounted() 未执行渲染,更新,虚拟DOM完成,真实DOM未创建 mounted() 初始化阶段结束,真实DOM已经创建,可以发送异步请求获取数据,也可以访问dom元素 beforeUpdate() 更新前,可用于获取更新前各种状态数据 updated() 更新后执行该钩子函数,所有的状态数据是最新的。 beforeDestroy() 销毁前执行,可以用于一些定时器的清除。 destroyed() 组件已经销毁,事件监听器被移除,所有的子实例也会被销毁。